- Wago Products
- Cabur Products
-
Cembre Products
-
Tube terminals - End sleeves
-
Ring - Fork - Pin - Blade terminals
-
Slide cable lug
-
Tube connectors
-
Copper tube crimp lugs
-
Copper single-hole terminal lug for circuit beakers
-
Crimping through/sleeve connectors
-
Aluminum tube crimp lugs
-
Bimetallic tube crimp lugs
-
Terminals in roll
-
Connections for for railway applications
-
Other products Cembre
-
Tube terminals - End sleeves
- Identification and labeling systems
-
Sensors
- Temperature
-
Humidity
-
Pressure transmitters
-
Inductive
-
AC - cylindrical - 2 wires
-
AC - DC - AC/DC - rectangular
-
DC - cylindrical - 2 wires
-
DC - cylindrical - 3 wires
-
DC - for cleaning processes with high pressure and temperature - Ecolab
-
DC - for high temperature
-
Special applications (metal face, analog e.t.c.)
-
Namur and amplifiers
-
Presence and direction of vehicles
-
AC - cylindrical - 2 wires
- Magnetic
- Capacitive
-
Photoelectric
-
Diffuse reflective
-
Diffuse reflective Background suppression
-
Retro-reflective
-
Retro-reflective, Polarized
-
For transparent objects
-
Through-beam
-
Through-beam controllers and sensors
-
Color contrast and color points
-
LASER (narrow beam)
-
Fork Sensor
-
Domestic garage door & Industrial gates control
-
Non conductive liquid level sensor
-
Fibre Optic
-
Diffuse reflective
- Ultrasonic
- Connectors and Cable Plugs
- Level control
- Loop detectors
- Environmental (exterior use)
- Air quality (interior use)
-
Motion - Presence detector - Radar
-
Controls
- Pushbuttons - Selectors - Pilot lights
- Limit switches
- Timers and Timer Switches
- Digital meters-PID Control-Transducer-Converters
- Counters - Tachometers
-
Monitoring relays
-
Speed monitor relay
-
1-ph AC/DC voltage monitoring
-
3-ph voltage monitoring
-
1-ph current monitoring
-
3-ph current monitoring
-
3-ph monitoring, phase loss-sequence, asymmetry etc
-
Frequency monitoring
-
Power monitoring
-
Power factor monitoring
-
Level control
-
Dry running and pump alternating
-
Motor temperature monitoring
-
Temperature - Humidity - CO2
-
Motor monitoring and potection units
-
Wind
-
Speed monitor relay
- Current transformers
-
Earth leakage control
-
Flush mounting earth leakage controllers
-
Internal mounting earth leakage controllers
-
DIN rail mounting earth leakage controllers
-
Earth leakage controllers with incorporated CT
-
Solid-core toroidal current transformers
-
Split-core toroidal current transformers
-
External multiplier for earth leakage controllers
-
Flush mounting earth leakage controllers
- Switching power supplies and Automatic battery chargers
- Surge protection devices
- PLC - Operator panels - Automation units
- Safety modules
-
Automatic transfer switches controllers
- Engine and generator controllers
- Software and applications
-
Switches
- Plug-in industrial relays
-
Power and auxiliary contactors - Thermal overload relays
- Motor protection circuit breakers
-
Solid state relays
-
Single phase, small dimensions
-
1 pole solid state relays without built in heatsink
-
1 pole solid state relays with built in heatsink
-
With 2 or 3 independent or not switching poles
-
For DC loads
-
With soft start and analog functions
-
Special functions: sensing, communication, protection
-
3 pole solid state relays with built in heatsink
-
3 phases solid state relays without built in heatsink
-
Electronic contactors and reversing contactors
-
Hybrid single and 3-phase solid state relays
-
Heatsink and accessories
-
Single phase, small dimensions
- Soft starters
- Frequency drivers / inverters
-
Motor control and protection Units
- Switch disconnectors and Rotary cam switches
-
Molted case circuit breakers (MCCB)
- Miniature circuit breakers - Fuse holders - Residual current operated circuit breakers
-
Automatic transfer switches
- Energy management
-
Installation and Marine products
- Industrial Plugs and sockets
- Interlocked socket outlets
- Enclosures and panels
- Control and Protection
- Lighting
-
Products for exterior installations
- Products for worksite installations
- Products for tunnels
- Explosion-proof products (ATEX)
-
Other Marine Products for Ports, Camping and caravan parks (UNAV)
-
Plugs and sockets (UNAV)
-
Interlocked outlet (UNAV)
-
Connection systems for containers (Lloyd’s)
-
Junction boxes for marine use (UNAV)
-
Control devices and optical signals for marine use (UNAV)
-
Bells, sirens and horns for marine use (UNAV)
-
Lighting fixtures for marine use (UNAV)
-
Distribution turrets for water and electric
-
Fire prevention turrets
-
Plugs and sockets (UNAV)
- Professional electrical tools Cembre
- Access Control & Security Systems
- Explosion-proof products
- Bus (Dupline - Smart House / Building)
- Industrial Networks
- Power factor correction
- Photovoltaics (PV instalations)
- E-mobility
- Stainless Steel lighting systems STRAL
- Omniflow - Smart Cities Solutions
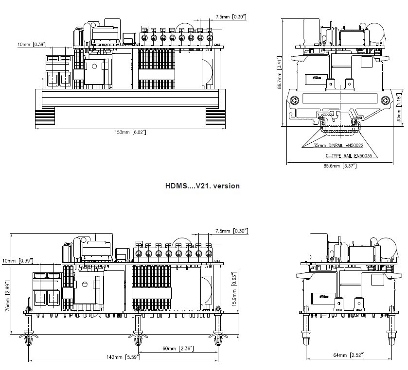
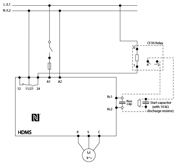
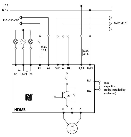
HDMS, Soft starter, ομαλοί εκκινητές
Single phase dynamic motor starter. (Start capacitor no longer needed). Carlo Gavazzi
Product Inquiry
DETAILED DESCRIPTION
HDMS (High Dynamic Motor Starter).
The HDMS can start single phase (CSCR) motors without an additional starting capacitor with the highest possible torque.
Start capacitor no longer needed: Faulty starting capacitors are the most common cause of malfunction in CSCR motors. Voltage fluctuations and high temperatures often lead to premature failure of these components.
The HDMS features an innovative (patent pending) algorithm that allows it to generate sufficient torque to start CSCR single phase motors without requiring a start capacitor.
This will result in a longer lifetime and fewer issues for your equipment.
Exceptional current reduction HDMS reduces start up current by an average of 75% compared to direct on line (DOL) start. The significant start up current reduction also leads to fewer alarms in applications with weak power supply.
Self-learning for optimised starts all the time: The HDMS features our 3rd generation of self-learning algorithms. This results in a product that is easy to use, as it does not require any user adjustments. Through specific parameter measurements, the HDMS is able to improve the motor starts on every single start.
Simple troubleshooting: The onboard Modbus and NFC communication interfaces allow the user to download important information from the HDMS.
Protection: The HDMS is equipped with class 10 overload protection to offer more protection for your motors.
Additional monitoring functions are also available to keep your motors protected even in abnormal conditions
Fast and easy Installation: The HDMS features a tool free design that makes your wiring very quick and easy. No tools are required ... just the power of your fingers! This results in 50% time saving during installation.
Specifications
- Operational voltage range: 93.5 - 253 VACrms
- Control voltage: 110 - 230 VAC +10%, -15%, 50/60 Hz
- Power ratings (at 220-240 V AC): 1.5 KW/2Hp/12 A, 3.7 kW/3 HP/25 A, 4 kW/5 HP/32 A, 5.5 kW/5 HP/37 A
- Ramp-up time: 1 sec (non-adjustable)
- Ramp-down time: 0 sec (non-adjustable)
- Initial torque: Automatically determined by HDMS
- Number of output relays: 2
- Comunication: Modbus RTU and NFC
- Integrated varistor: Yes
- Working temperature: -20°C to + 65° C
- Assembly: DIN or Panel